Fujian Yuande Engineering Consulting Co. , Ltd.
永泰县鹤皋建设发展有限公司 已根据政府采购相关法律法规,经相应程序确定采用竞争性磋商方式组织永泰县樟城镇八仙路63号周边边坡简易降险治理工程(以下简称:“本项目”)的政府采购活动,现欢迎国内合格的供应商前来参加。本项目由采购人委托福建源德工程咨询有限公司开展竞争性磋商活动。
1.项目名称:永泰县樟城镇八仙路63号周边边坡简易降险治理工程
2.项目编号:FJYDCG250104
3.采购内容及要求:
采购包1:
采购包预算金额(元):638231.00
采购包最高限价(元):599937.00
采购包保证金金额(元): 0元

4.采购项目需要落实的政府采购政策:
进口产品:不适用。
节能产品:国务院办公厅关于建立政府强制采购节能产品制度的通知》国办发[2007]51号、财政部国家发展改革委关于印发《节能产品政府采购实施意见》的通知(财库[2004]185号)、财政部发展改革委生态环境部市场监管总局印发《关于调整优化节能产品、环境标志产品政府采购执行机制的通知》(财库〔2019〕9号)。
环境标志产品:财政部发展改革委生态环境部市场监管总局印发《关于调整优化节能产品、环境标志产品政府采购执行机制的通知》(财库〔2019〕9号)、《关于印发环境标志产品政府采购品目清单的通知》财库〔2019〕18号和《关于印发节能产品政府采购品目清单的通知》(财库〔2019〕19号)。
绿色建材:财政部生态环境部工业和信息化部关于印发《绿色数据中心政府采购需求标准(试行)》的通知。
促进中小企业发展的相关政策:
采购包1:【预留】专门面向中小企业
面向的企业规模:中小企业
预留形式:【预留】专门面向中小企业
预留比例:100%
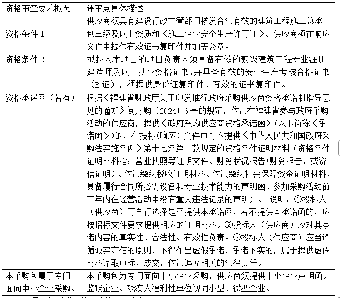
5.供应商的资格要求:
5.1法定条件:符合《中华人民共和国政府采购法》第二十二条第一款规定的条件。
5.2特定条件:
采购包1:

5.3是否接受联合体形式的响应磋商:
采购包1:不接受
※根据上述资格要求,供应商响应文件中应提交的“资格证明文件”相关规定和资料要求,详见竞争性磋商须知前附表和磋商文件第五章。
6.竞争性磋商文件获取期限:
详见磋商公告或更正公告(若有)。
6.1如果采购过程中有发出更正公告,采购人将根据实际情况确定是否延长文件获取期限,则文件获取截止时间以更正公告中的约定为准。
7.获取采购文件时间、地点、方式:
7.1采购文件的提供期限:2025年10月24日至 2025年10月31日 ,每天上午8:30至12:00,下午14:30至17:30(北京时间,法定节假日除外)
7.2参加本项目投标的供应商须办理报名手续:供应商购买磋商文件的按《领取磋商文件登记表》表格格式填写并加盖公章后扫描以邮件形式发送至我公司邮箱(电子邮箱:39343020@qq.com)。购买采购文件时的公司名称应与投标时的公司名称一致。未办理报名手续的不予以书面变更通知及不受理投标。
8.采购文件售价:200元。
9.首次响应文件递交截止时间及地点:
供应商应在[ 2025年11月05日][9:30](北京时间)之前将密封的首次响应文件送达福建源德工程咨询有限公司【地址:福州市仓山区金山街道花溪中路西侧金城湾翠微大厦(金城湾商业项目)35A#塔楼14层16商务办公】,逾期送达的或不符合规定的响应文件将被拒绝接收。
10.磋商时间及地点:
[ 2025年11月05日][9:30](北京时间)【地址:福州市仓山区金山街道花溪中路西侧金城湾翠微大厦(金城湾商业项目)35A#塔楼14层16商务办公】,逾期送达的或不符合规定的响应文件将被拒绝接收。
11.竞争性磋商公告期限:
自政府采购信息发布媒体最先发布公告之日起3个工作日。
12.发布公告的媒介
本项目公告在 福建省国资采购平台(https://ygcg.fjcqjy.com/)、中国招标投标公共服务平台(https://bulletin.cebpubservice.com/)、福建源德工程咨询有限公司(http://www.fjydzx.com/)上发布。
13.采购人:永泰县鹤皋建设发展有限公司
地址:福建省福州市永泰县樟城镇县府路115号
联系人:力女士
联系电话: 0591-24838793
14.代理机构:福建源德工程咨询有限公司
地址:福州市仓山区金山街道花溪中路西侧金城湾翠微大厦(金城湾商业项目)35A#塔楼14层16商务办公
邮编:350028
联系人:小缪
联系电话:17838790914、13559900360
附1:购买采购文件和招标代理服务费的银行账户信息
服务费及标书费 缴纳账户信息 | 开户名称:福建源德工程咨询有限公司 |
开户银行:兴业银行宁德分行 | |
账 号:137010100100286868 |